News, Insights and Achievements at Soar Research Foundation

Our Work

SRF-RTCs operates as a one-stop center for research excellence with 8 core strategic components as listed above. The organization designs and implements its own research and also functions as a Contract Research Organization (CRO), partnering with other research organizations, individual researchers, the private sector, international organizations, donors, governments, industry, civil society, and academia to deliver tailored, collaborative, research-based solutions. (Click to download SRF-RTCs Brochure)

Our Vision

A sustainable, healthy, and prosperous Africa, driven by empowered African researchers, homegrown innovation, and research excellence."

Our Core Goal

Improved health and development outcomes in Africa through strengthened research capacity and context-specific innovations.

SRF Clinical Trials Coordination Centre

Navigate the future of clinical research with our state-of-the-art Coordination Centre. From initiation to implementation, trust our experienced team and robust infrastructure to elevate your clinical trials, ensuring excellence in every phase. (Click to read more)

Soar Research Foundation (SRF) Services

Through Soar Research Foundation, a registered for-profit arm of SRF Research and Training Centres (SRF-RTCs), we offer private research services with an aim of promoting research excellence and ensuring SRF RTCs’ self-sustainability. We provide high-quality research services, consultancy, and infrastructure to African researchers, institutions, and organizations. (Click to checkout all Services)

SRF Research Trainings & Capacity Strengthening

We aim at strengthening African research capacity through tailored, high-quality, and innovative training programs, fostering research excellence, ethical practice, and innovation. Our vision for training researchers is: "A continent of highly skilled, innovative, and ethically grounded African researchers." Our Mission is to "Equip researchers and innovators with cutting-edge skills, practical experience, and networks to advance African research excellence." SRF Research Training Centres transform research capacity in Africa through flexible, innovative, and hands-on training, mentorship, and collaborations, equipping African researchers to deliver impactful, ethical, and innovative research across disciplines. (Click to checkout our Trainings)

SRF Community Advisory Board (CAB)

Our community advisory board supports our research projects but can also be utilized by researchers external to SRF. The SRF Community Advisory Board (CAB) is a strategic driver of SRF RTC’s mission, ensuring that research is community-centered, ethical, inclusive, and transformative. It bridges science with community realities, strengthening trust, accountability, and knowledge translation for a sustainable, healthy, and prosperous Africa. The Strategic goal of SRF-CAB is to foster community-driven, ethical, and impactful research that translates into sustainable health and development solutions for vulnerable populations in Africa. The CAB embodies SRF-RTC’s vision of a sustainable, healthy Africa by ensuring that community voices guide research, ethics are upheld, and evidence is translated into scalable, context-driven solutions. (Click to read more)

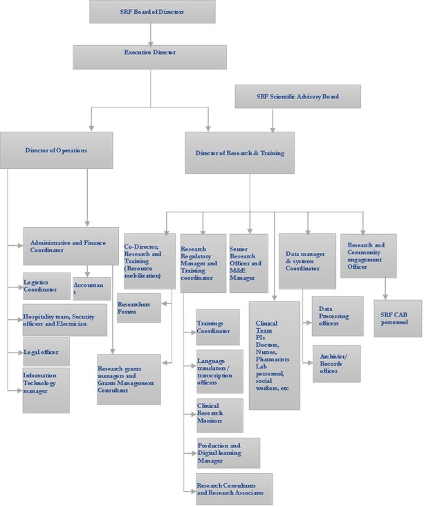
Our Team and Organogram

Click here for more

Support Initiative For African Researchers (SIFAR)

The Support Initiative for African Researchers, a program (established in June 2024) is a component of SRF Research and Training Centres (SRF-RTCs) Corporate Social Responsibility strategy. With a focus on accelerating Africa’s catch-up on its research and development aspirations. We focus on raising a large community of problem solvers through research career inspiration, research skills empowerment, and support. (Click here for more)

SRF COMPLETED AND ONGOING RESEARCH PROJECTS

Ongoing Projects 1. TACT-Study (2025–2027) The Telephone Assisted Cataract Tool (TACT) study aims to develop a telephone-assisted tool for post-operative cataract care in Africa. The project focuses on improving post-operative care through innovative technology. 2. CONNECT Project (On-going: 2025-2028), entitled: Caregiver-Adolescent Sexual and Reproductive Health Communication among Refugee and Host Communities in South western and Northern Uganda. Click here for more

Our Consultancy Services (Per Stage of Research Process)

Services Per Stage Of Research Process

A Glance on Our Services

Soar Research Foundation offers a variety of services that support researchers to excel in their research. (Click to see more)

Researchers who utilize our ready expertise and infrastructure

Our Executive Director,
Dr. Daniel Atwine, PhD

Dr. Daniel Atwine, PhD, a distinguished Ugandan Clinical Trialist, Research Consultant, and Trainer, embodies a wealth of expertise cultivated across continents. Dr. Atwine has played a pivotal role in shaping the landscape of clinical research in Africa, contributing to over 55 publications.

Global Expertise

Acquired diverse skills worldwide, holding a PhD in Epidemiology.

Passion for African Research Excellence

Returned with a rich skill set to empower African researchers.

Birth of Soar Research Foundation

Co-founded SRF as an intervention for high-quality research.
Delve deeper into Dr. Daniel Atwine's inspiring journey.
Full profile

Calling All Researchers and Scholars

Embark on a fulfilling research journey with Soar Research Foundation (SRF). Whether you're within or outside African universities, collaborate or host your research activities at SRF, where conducting research is not just a task but an enjoyable experience.

Why Choose SRF

Navigate the challenging terrain of research funding with our support and guidance.

For Experts and Funders

Leverage our wealth of experience, skills, team, and state-of-the-art facilities.

For Skill Enhancement

Consult our research methodologists or biostatisticians to improve your proposal methodology.

The problems we solve at SOAR

The challenges addressed by Soar Research Foundation include Africa's low global competitiveness in health-related research and development (R&D), evidenced by the scarcity of scientific publications, health innovations, and patents attributed to Africans in Africa. The organization seeks to overcome slow progress in achieving R&D targets vital for socio-economic transformation and sustainable development on the continent

Low Global Competitiveness in Health-related R&D

Scarcity of scientific publications, health innovations, and patents attributed to Africans in Africa.

Challenges in Achieving R&D Targets for Transformation

Slow progress in achieving R&D targets crucial for socio-economic transformation and sustainable development in Africa.
Over 350 finished research projects and counting
350
Research projects done
Over 350 successfully finished research projects.
350
Research projects implemented
Over 350 successfully finished research projects.
350
Researches done
Over 350 successfully finished research projects.
350
Trained researchers
Over 350 successfully finished research projects.
350
Research publications and books
Over 350 successfully finished research projects.
350
Years of impact
Over 350 successfully finished research projects.
Payment Options for Our Services
Conveniently transfer funds to our UGX account at Guaranty Trust Bank, Mbarara branch, under the account name Soar Research Foundation Limited.
  • Bank: Guaranty Trust Bank
  • Account Name: Soar Research Foundation Limited
  • Account No: 214/153427/1/5118/0
  • Branch: Mbarara
For international transactions, deposit funds into our USD account at Guaranty Trust Bank, Mbarara branch, under the account name Soar Research Foundation Limited.
  • Bank: Guaranty Trust Bank
  • Account Name: Soar Research Foundation Limited
  • Account No: 214/153427/2/5118/0
  • Branch: Mbarara
Explore global payment options by depositing funds into our Euro account at Guaranty Trust Bank, Mbarara branch, under the account name Soar Research Foundation Limited, with the added convenience of a Swift code: GTBIUGKA.
  • Bank: Guaranty Trust Bank
  • Account Name: Soar Research Foundation Limited
  • Account No: 214/153427/4/5118/0
  • Branch: Mbarara
  • Swift code: GTBIUGKA
News, Insights and Achievements at Soar Research Foundation
Explore our diverse services, including research implementation, consultancy, training, and more.
Learn about the collaboration opportunities and processes to engage with our experienced team.
Discover the unique features and approaches that make us a valuable partner in research excellence.
Find information on our programs designed to enhance research skills and career development.
Understand the steps and resources available to support your research funding endeavors.
Interested in Advancing Research Excellence Services?

Ready to make a difference? Apply now to collaborate with us on innovative research projects, shape the future of healthcare, and drive positive change in communities worldwide. Together, let's transform ideas into impactful actions.